Title : Horstmann H37xl Wiring Diagram
Link : Horstmann H37xl Wiring Diagram
Horstmann H37xl Wiring Diagram
Xl series 2 electronic programmers 17 channelplus h47xl channelplus h37xl channelplus h37vxl channelplus h27zxl channelplus h27xl channelplus h21xl channelplus h17xl channelplus h11xl programmer with 7 day setting over four independent channels. Horstmann 3 port valve wiring diagram.
Installation Of Hive Thermostat Central Heating Forum Storage Heaters Forums Forum Including Electrical Talk Electrician Forum
The following diagram is intended as a guide to wiring up masterpack components using the horstmann wc1 wiring centre.
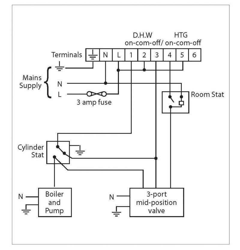
Horstmann h37xl wiring diagram. Horstmann h27xl wiring instructions. Internal wiring diagram h37xl an example circuit diagram is shown below. Wiring help horstmann coronet 425 c27 general information electrical connections specification set3m electro mechanical 24 programmer elegant honeywell zone valve diagram series 2 installation instructions h27xl channel installer handbook.
If the channelplus h37xl is being installed on an existing system additional equipment such as an extra zone valve may have to be fitted in order to achieve full three channel control. Horstmann s channelplus h37xl is the unique three channel programmer upon completion of installation please reset the programmer before setting the heating and which allows up to three operating periods per day seven days a week hot water operations. Horstmann h37xl wiring diagram.
Horstmann product catalogue other sessions on the day looked at the upcoming changes within the 18th edition of the bs wiring regulations specifically looking at the introduction of arc fault detection devices afdd s. The links shown are not present with the supplied wiring centre and must be fitted during installation. This diagrams is schematic and should be used as a guide only.
Please do not dismantle the unit. Horstmann centaurplus c mar 03 horstmann h37xl wiring diagram. Internal wiring diagram h37xl series 2 an example circuit diagram is shown below.
Page 1 this programmer is not user serviceable. In the unlikely event of a it is also a suitable direct replacement for existing horstmann channelplus fault developing please refer to the resetting the programmer section of this user guide located on h37xl programmers utilising existing wiring and backplate connections. Horstmann s channelplus xl range is the included in.
If the channelplus h37xl series 2 is being installed on an existing system additional equipment such as an extra zone valve may have to be fitted in order to achieve full three channel control. They should only be used in conjunction with the detailed installation instructions included with each individual component. I am trying to figure out the wiring for my hive active heating system dual channel i have a gas combi boiler that is controlled by the horstmann that has 2 heat zones and 1 water so im presuming in my setup that the blue is neutral brown is live.
11 m c stat 17 m 11 thermoplus as2 rf 13 thermoplus as1 as2 prt1 15 time controls 17 30 channelplus 17 channelplus h37xl 19 channelplus h47xl 21 centaurplus 23 centaurplus zw 25 serviceplus 27 425 29. H37xl i series 2 qxd. Horstmann product catalogue 2014.
This diagrams is schematic and should be used as a guide only. Product catalogues brochures. Hello all long time listener first time caller.
Nest V3 Installation To Multizone System Diynot Forums
Wiring Help Horstmann Coronet 425 Diynot Forums
Horstmann C17 Timeswitch Wiring Help Please Needed Diynot Forums
Replace Horstmann Channelplus 37xl With Nest 3rd Generation Diynot Forums
Https Www Mytub Co Uk Product Images Horstmann H3274xl Installation Pdf
From A Horstmann Channel Plus H37xl Controller To A Hive Central Heating Forum Storage Heaters Forums Forum Including Electrical Talk Electrician Forum
Channelplus H37xl Series 2 User Operating Instructions Horstmann
Can Hive Be Used To Replace A Thermostat That Switches 240v Diynot Forums
H37xl U Series 2 Qxd Tlc Manualzz
Installing A Nest Gen 3 Diynot Forums
Heating Controls Central Heating Controls Horstmann
Hive 2 Multi Zone Installation Diynot Forums
Horstmann Heating Timer How To Remove Page 1 Homes Gardens And Diy Pistonheads
Horstmann Centaurplus C27 Installation Manual
Thus this article Horstmann H37xl Wiring Diagram
You are now reading the article Horstmann H37xl Wiring Diagram with the link address https://funnyhacklife.blogspot.com/2020/09/horstmann-h37xl-wiring-diagram.html



